El Registro Nacional de las Personas Naturales es la entidad encargada de velar por la debida identificación de los salvadoreños por medio del Documento Único de Identidad (DUI).
El RNPN, es una entidad de derecho público, con autonomía en lo técnico y administrativo.
El Registro Nacional de las Personas Naturales, en adelante el Registro o RNPN, fue creado por medio del Decreto Legislativo N°488 del 27 de octubre de 1995, publicado en el Diario Oficial N° 227, Tomo 329 de fecha 7 de diciembre de 1995. El cual fue reformado por medio del Decreto Legislativo N°415 del 14 de junio 2022, publicado en el Diario Oficial N°136, Tomo 436 de fecha 19 de julio de 2022 y, en donde establece que el RNPN es una Institución de Derecho Público, con personalidad jurídica y patrimonio propio, que, para el cumplimiento de sus fines, tendrá autonomía en lo técnico, administrativo, presupuestario y financiero. El 1 de diciembre de 1997 se nombra por Acuerdo Ejecutivo 552, al primer Registrador Nacional de las Personas Naturales, quien también tiene funciones de Presidente de la Junta Directiva de la Institución.
La administración y funcionabilidad del Registro se regula en la Ley Orgánica del RNPN, la cual fue aprobada el 21 de diciembre de 1995 por medio del Decreto Legislativo N°552, publicado en el Diario Oficial N°21, tomo 330 de fecha 31 de enero de 1996, la cual fue reformada por medio del Decreto Legislativo N° 416, el 14 de junio de 2022, el cual fue publicado en el Diario Oficial N° 136, tomo 436, de fecha 19 de julio de 2022, que contiene entre otras, reformas que amplían las atribuciones y servicios que brinda la Institución.
Que por medio del Decreto Legislativo N°403, de fecha 08 de junio de 2022, publicado en el Diario Oficial N°123, tomo 435 de fecha 30 de junio de 2022, se reformó el art. 187 del Código de Familia y se estableció, que Registro Nacional de las Personas Naturales, será el Registro Central del Estado Familiar quien administrará, orientará, coordinará, y controlará el trabajo de todos los Registros Locales; además será quien centralice y administre con sistemas informáticos modernos, toda la información sobre los hechos y actos jurídicos constitutivos, modificativos o extintivos del Estado Familiar de las personas naturales y sobre los demás hechos y actos jurídicos que determinen las Leyes.
La Ley Especial para la emisión del Documento Único de Identidad, fue aprobada mediante Decreto Legislativo N° 581 de fecha 18 de octubre de 2001, publicado en el Diario Oficial N°206, Tomo 353, del 31 del mismo mes y año, la cual fue reformada por medio del Decreto Legislativo N° 314, el 24 de marzo de 2010, el cual fue publicado en el Diario Oficial N° 241, tomo 389, de fecha 23 de diciembre de 2010; así también la Ley Especial para la emisión del Documento Único de Identidad en el Exterior, que fue aprobada mediante Decreto Legislativo N° 685 de fecha 5 de mayo de 2005, publicado en el Diario Oficial N°99, Tomo 367, del 31 del mismo mes y año, la cual, posee reformas establecidas por medio del Decreto Legislativo N° 250, del 21 de diciembre de 2012, el cual fue publicado en el Diario Oficial N° 240, tomo 397, de fecha 21 de diciembre de 2012 y por medio del Decreto Legislativo N° 282, el 01 de febrero de 2022, el cual fue publicado en el Diario Oficial N° 45, tomo 434 de fecha 04 de marzo de 2022; las cuales, determinan que el Registro Nacional de las Personas Naturales, es la entidad que tiene la competencia para emitir el Documento Único de Identidad (DUI) a las personas naturales, tanto dentro como fuera del territorio nacional; para lo cual, dicho documento será suficiente para identificarse fehacientemente en todo acto público y privado, tanto dentro del país como en el extranjero, cuando dichos actos surtan efectos en El Salvador.
Conectar a los salvadoreños con su identidad e identificación.
Ser la principal institución en la administración integral de la identidad e identificación de los salvadoreños, ofreciendo servicios eficientes respaldados por tecnología de vanguardia y máxima seguridad en la gestión de la información.
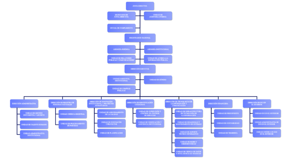
OBJETIVOS DE CADA UNIDAD ORGANIZATIVA
Auditoría Interna
Hacer cumplir el marco legal y regulatorio, así como los procedimientos establecidos en la institución, a través del examen objetivo, sistemático y profesional de todas las actividades de la Institución evaluando la idoneidad y efectividad del sistema de control interno y de su eficacia para alcanzar los objetivos encomendados.
Oficial de Cumplimiento
Asegurar el pleno cumplimiento del sistema de gestión antisoborno, mediante una estrecha colaboración con la institución rectora. Identificar, medir, controlar y monitorear de manera proactiva y exhaustiva cualquier indicio de corrupción o soborno en todas las unidades organizativas. Enfocado en el cumplimiento de las normativas y estándares internacionales, contribuir a promover una cultura de integridad y transparencia que salvaguarde la reputación de la institución.
Presidencia
Dirigir y administrar el Registro Nacional de las Personas Naturales de acuerdo con los fines de la institución.
Asesoría Jurídica
Brindar asesoría en materia jurídica a Registrador Nacional, elaborar y supervisar los contratos en que interviene el RNPN, proyectos de Ley y Reglamentos de la institución así como, realizar estudios en materia de registro civil e identificación ciudadana.
Asesoría Institucional
Unidad de Relaciones Públicas y Comunicaciones
Brindar asesoría especializada, establecer e implementar acciones en materia de comunicación, para la elaboración de estrategias que mantengan la imagen del Registro Nacional de las Personas Naturales por medio de una información oportuna y objetiva.
Unidad de Acceso a la Información Pública
Garantizar el derecho al acceso a la información pública con la finalidad de cumplir y hacer cumplir la ley respectiva, garantizando un servicio de calidad y transparencia a todo ciudadano que solicite los servicios de la unidad.
Dirección Ejecutiva
La Dirección Ejecutiva será la encargada de coordinar y supervisar todas las actividades administrativas del RNPN, dándole cumplimiento a los acuerdos y disposiciones emanadas de la Junta Directiva y del Registrador Nacional.
Unidad Ambiental Institucional
Supervisar, coordinar y dar seguimiento a las políticas, programas, proyectos y acciones ambientales dentro de la institución, velando por el cumplimiento de la normativa y disposiciones legales vigentes.
Unidad de Compras Públicas Públicas
Garantizar la gestión oportuna, eficaz y eficiente en la gestión de las compras de los procesos de contrataciones de las obras, bienes servicios y consultorías del RNPN, de acuerdo con el marco legal y presupuestario establecido, con ética, transparencia, honestidad, responsabilidad y confidencialidad, a fin de satisfacer las necesidades y expectativas de adquisición de las distintas dependencias, para contribuir a la mejora continua de la provisión de los servicios a la población.
Unidad de Género
Facilitar la incorporación de transversalidad del Principio de igualdad y no discriminación en las políticas planes, programas, proyectos, normativas y acciones institucionales desarrolladas en el ejercicio de sus competencias institucionales.
Dirección de DUI en el Exterior
Dirigir, organizar, planear las actividades relacionadas con el proceso de Registro, Emisión y Entrega del Documento único de Identidad en el Exterior.
Unidad DUI en el Exterior
Planear, coordinar y monitorear el proceso de Registro, Emisión y Entrega de DUI en el Exterior, con la finalidad de proveer servicios de calidad a los usuarios en los Centros de Servicio y en localidades móviles.
Unidad Jurídica Registral DUI en el Exterior
Aprobar, suspender o denegar los trámites de DUI en el Exterior en cualquiera de sus modalidades, así como el otorgamiento de las citas para tramitar el documento.
Unidad Administrativa de DUI en el Exterior
Coordinar y gestionar las actividades administrativas referente al proceso de Registro, Emisión y Entrega de DUI, así como la planeación de vacaciones del personal en el exterior y la gestión de visas para personal que deba ejercer labores temporales o permanentes en el extranjero referente al DUI en el exterior.
Dirección de Tecnologías de la Información y Comunicación
Liderar la implementación de servicios de Tecnologías de la Información y Comunicaciones, innovadores, con altos estándares de calidad, confiables, disponibles y seguros; mantenerlos actualizados y velar por contar con una infraestructura tecnológica con la capacidad adecuada para garantizar los niveles de disponibilidad, seguridad, y desempeño requerido por los servicios.
Unidad de Desarrollo y Mantenimiento de Sistemas
Desarrollar y/o brindar mantenimiento a las aplicaciones informáticas, con la finalidad de proporcionar a las diferentes unidades organizativas del RNPN e instituciones del estado con las que se tiene relación, el soporte necesario para el cumplimiento de sus objetivos estratégicos a través del procesamiento de la información, con el fin de mejorar, agilizar y modernizar los servicios que se les presta, incluyendo además los servicios externos para la población en general.
Unidad de Infraestructura de Tecnología de la Información
Mantener en óptimas condiciones equipos y sistemas informáticos a nivel de Servidores, asegurando la consistencia e integridad de los datos en todos los sistemas, a fin de mantener un servicio continuo y eficiente en cuanto a los procesos operativos internos y externos que ejecuta la institución.
Unidad de Redes y Ciberseguridad
Proteger la confidencialidad; mantener la integridad y garantizar la disponibilidad de los datos del RNPN, tanto en sistemas informáticos, como en su transferencia mediante la red de datos.
Unidad de Soporte Técnico Informático
Verificar y garantizar el buen funcionamiento y uso de los equipos de cómputo y elementos periféricos que conforman la plataforma de tecnologías de información del RNPN para facilitar al máximo las labores realizadas con el apoyo de las TIC, mediante la realización de programas de mantenimiento preventivo y correctivo del equipo, así como la asistencia y la capacitación de las personas usuarias del mismo.
Unidad de Ciencia de Datos e Inteligencia de Negocios
Elaborar y sugerir procesos y sistemas para la extracción de conocimiento de los datos contenidos en las bases de datos que administra la Institución, así como mantener y operar las bases de datos que conforman el sistema de información de la Institución.
Dirección de Innovación Institucional y Proyectos Estratégicos
Coordinar y planificar los procesos relacionados a la gestión de la calidad del RNPN, así como implementar y monitorear actividades para verificar la eficiencia y eficacia del sistema de gestión de calidad, proponer planes de mejora y su supervisión, desarrollar los procesos de elaboración, seguimiento y ejecución de lo relacionado a la Planificación Estratégica y Operativa del RNPN.
Dirección de Aseguramiento de la Calidad
Planificar e implementar los diferentes procesos relacionados a la gestión de la calidad del RNPN, así como coordinar, implementar y monitorear actividades para verificar la eficiencia y eficacia del sistema de gestión de calidad, así como el establecimiento de acciones que contribuyan a la mejora continua del RNPN.
Unidad de Innovación y Proyectos
Identificar, formular, evaluar y dar seguimiento a los proyectos institucionales, así como la gestión de sus fondos.
Unidad de Planificación
Desarrollar e implementar los procesos de elaboración, seguimiento y ejecución de la Planificación Estratégica y Operativa Institucional (RNPN).
Dirección Administrativa
Planificar, organizar, dirigir y controlar las actividades concernientes a los procesos de la Gestión del Talento Humano Institucional, gestión documental y archivo, la administración de los bienes y servicios, así como los servicios generales de la institución.
Unidad de Talento Humano
Es la encargada de dotar y administrar el capital humano a nivel institucional, mediante la conducción de políticas, normas, procedimientos, programas, proyectos y marco legal aplicable; así como procurar una efectiva relación laboral de acuerdo con los objetivos institucionales.
Unidad Administrativa Institucional
Planificar, supervisar y coordinar los servicios de apoyo logístico de la institución, así como la prestación de servicios administrativos en general.
Unidad de Gestión Documental y Archivo
Normalizar la implementación del Sistema Institucional de Gestión Documental y Archivos, desarrollando las normas, técnicas y prácticas adecuadas para administrar la producción, recepción, distribución, trámite, organización, consulta, conservación, y disposición final de documentos físicos y electrónicos del RNPN, de manera eficiente.
Dirección Financiera
Dirigir y coordinar la gestión financiera institucional, a través del proceso administrativo financiero en forma eficiente e integrada, orientada al cumplimiento de las metas y políticas, gestionando las acciones necesarias para el logro de los objetivos y optimizando los recursos financieros institucionales del RNPN.
Unidad de Presupuesto
Coordinar las actividades relacionadas con la formulación del presupuesto institucional, la ejecución presupuestaria y el seguimiento y evaluación de la ejecución presupuestaria.
Unidad de Tesorería
Garantizar que las erogaciones que se realicen vayan acorde al presupuesto anual de la institución y cumplan la normativa vigente.
Unidad de Contabilidad
Velar por la ejecución de los principios, normas, organismos, recursos y procedimientos técnicos utilizados para recopilar, evaluar, procesar y exponer los hechos económicos que afecten o puedan llegar a afectar los registros contables de la institución, de conformidad a la normativa legal vigente.
Dirección de Registro de Personas Naturales
Dirigir, gestionar, planificar, coordinar y controlar el desarrollo y operatividad de los procesos jurídicos y/o administrativos relacionados y derivados con la identidad de las personas, la inscripción de hechos y actos jurídicos relacionados con el registro del estado familiar y la certificación de la información.
Unidad Jurídica Registral
Administrar el desarrollo de las operaciones técnicos jurídicas y aspectos relacionados con los servicios, trámites, procedimientos e información de los sistemas registrales relacionados con la identidad e identificación.
Unidad de Procesamiento de Partidas
Consolidar el registro centralizado de los hechos y actos relativos al estado familiar de las personas.
Dirección de Identificación Ciudadana
Dirigir y monitorear la operatividad y la calidad de los diferentes procesos relacionados con el registro, emisión y entrega del Documento Único de Identidad en El Salvador; además de proporcionar información a las instituciones del Estado según estipula la Ley.
Unidad de Supervisión y Control de Centros de Servicio
Coordinar las actividades relativas al registro, emisión y entrega de DUI a nivel nacional.
Unidad de Verificación y Asistencia Institucional
Proveer información a las diferentes instituciones estatales relativas a la identificación de ciudadanos, emisión de certificaciones de ficha de DUI, y la facilitación de expedientes en físico, cuando sea requerido.
